Estrutura Organizacional
Resolução e Anexos
- Resolução Administrativa n. 031, de 29 de abril de 2025
- Resolução Administrativa n. 037, de 26 de abril de 2024
- Resolução Administrativa n. 148, de 11 de dezembro de 2023
- Resolução Administrativa n. 113, de 21 de setembro de 2023
- Resolução Administrativa n. 111, de 21 de setembro de 2023
- Resolução Administrativa n. 067, de 27 de setembro de 2022
- Resolução Administrativa n. 063, de 18 de maio de 2023
- Resolução Administrativa n. 054, de 20 de abril de 2023
- Resolução Administrativa n. 013, de 28 de fevereiro de 2023
- Resolução Administrativa n. 054, de 30 de agosto de 2022
- Resolução Administrativa n. 030, de 26 de maio de 2022
- Resolução Administrativa n. 022, de 26 de abril de 2022
- Resolução Administrativa n. 016, de 25 de março de 2022
- Resolução Administrativa n. 013, de 25 de março de 2022
- Resolução Administrativa n. 097, de 14 de dezembro de 2020
- Resolução Administrativa n. 009, de 30 de abril de 2020
- Anexo I - Resolução Administrativa n. 009/2020
- Anexo II - Resolução Administrativa n. 009/2020
- Resolução Administrativa n. 056, de 27 de agosto de 2019 - com Anexo
- Resolução Administrativa n. 104, de 12 de dezembro de 2017
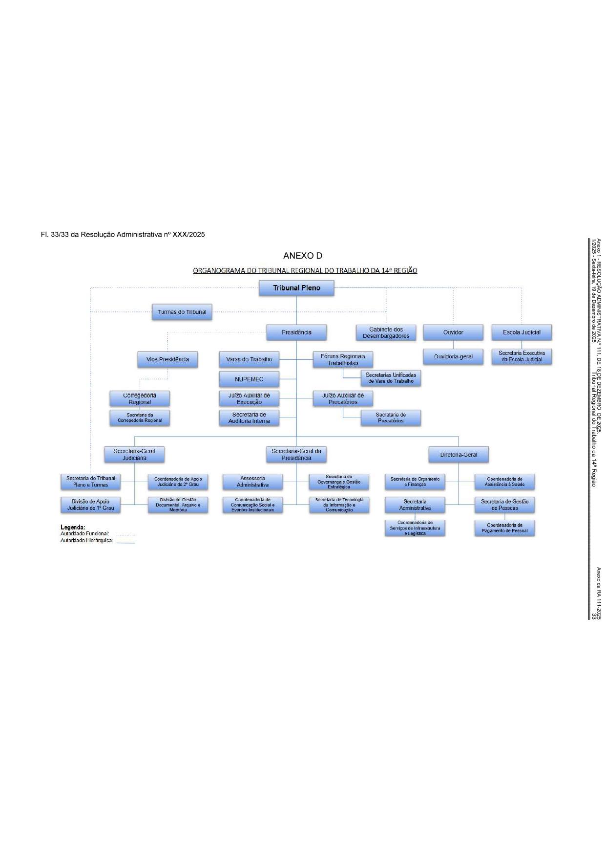
- Organograma do Tribunal Regional do Trabalho da 14ª Região
